
行业行情介绍
始创于1989年 ,2014年成功在深交所上市,曾是世界500强企业施耐德电气控股子公司,现为广东省属国资恒健控股旗下上市企业、国企混合所有制典范,位列全球新能源企业500强及创新百强企业,是UPS电源龙头企业、国家火炬计划重点高新技术企业、国家技术创新示范企业、国家知识产权示范企业,荣获“全国五一劳动奖状”,在全球拥有268个营销及服务中心,覆盖100多个国家和地区。
产品描述
易事特集团持续深耕产业数字化和智慧能源两大领域,主营智慧电源(UPS/EPS电源、电力电源、通信电源、HVDC、特种电源、网关及云管理平台等)、数据中心(模块化数据中心、移动数据中心、行业定制数据中心、动环监控系统、空调等)、智慧能源(储能系统、微电网系统、光伏逆变器、风能变流器、PCS、锂电池、充电桩、换电柜等)三大战略板块业务,是数字产业&智慧能源综合解决方案上市公司。 集团产品及解决方案先后成功应用于青藏铁路、腾讯、百度、阿里、IBM、中国移动、中国电信、中国联通、银行等数据中心。

价值创造
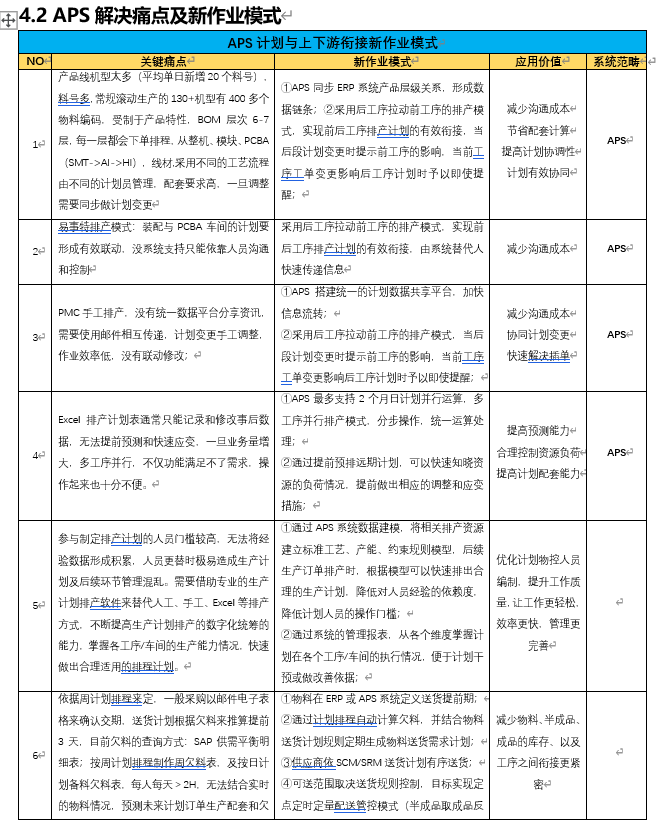
一、APS计划排产系统实现价值
以提升计划能力为核心,构建以“计划牵头”的工作模式,借助信息化工具对整体物料配套能力进行有效管控,实现加工、物料管控实现透明化管理,通过数字化分析配套率和计划达成,帮助管理人员掌握薄弱点,结合提高采购供应、仓储物流及时高效、全过程监控能力的措施,建立标准统一流程,实现全制程过程信息贯通,搭建易事特总部工厂数字化排程平台。
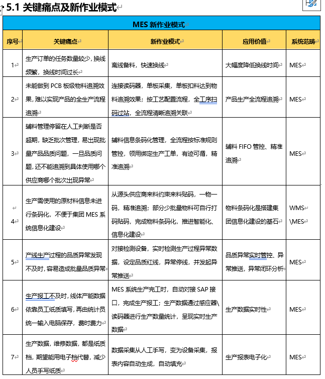
二、MES生产执行系统实现价值
1.实现车间生产透明化
对生产工单的处理状况、生产进度、工时消耗、物料消耗、设备利用、过程质量状况等多方面信息的及时、准确获取;
2.助力车间精益化管理
对生产过程中的生产排单、工时效率、质量状况等管控,逐步深入到工作中心、工序等层次,通过精益化管理发现改善计划、提高质量、效率的目标;
3.实现产品质量追溯信息化
对重要质量环节进行防呆、防错设计,保证产品的交付质量,同时建立质量追溯体系(即对产品生产过程中产生的质量信息、质量问题闭环处理信息等一系列质量数据进行收集、分析;并可以回溯产品生产过程);
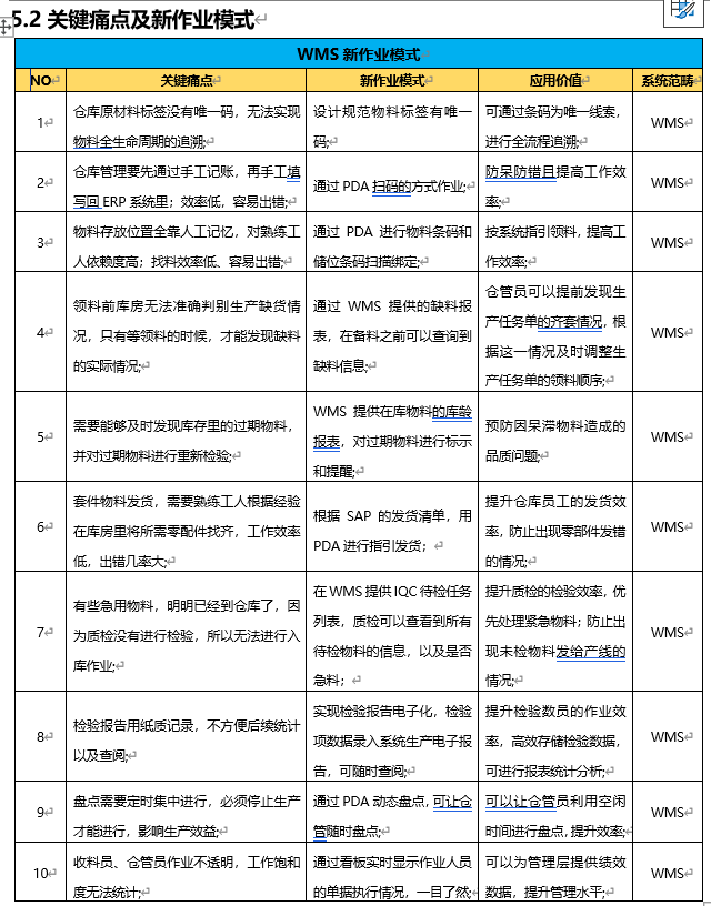
三、WMS仓储管理系统实现价值
1.通过WMS仓储系统,加强对仓库管理问题预判、问题预防;提供多种统计分析,为仓库管理改善、公司经营决策调整,提供真实、全面的仓储数据;
业务痛点


