广东伟邦科技股份有限公司(简称:伟邦科技)成立于2004年6月,致力于研发制造高品质的电梯人机交互系统、快膳通智慧食堂、智慧校园、智慧园区等系统,及运用AI算法应用于各行业的商用智能硬件。研发团队包括工业设计、结构设计、硬件开发、嵌入式软件及APP开发、系统平台软件开发等全方位人才,具备强大的研发实力,能快速响应客户的非标要求。



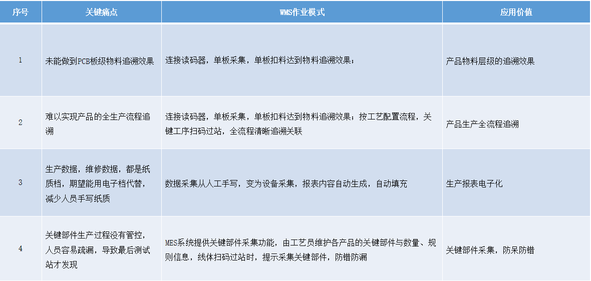
业务痛点


案例展示
项目实施里程概况:
从2022年第一季度,伟邦便开始了生产制造环节的数字化升级规划,并开始甄选供应商。最终从众多供应商中选中「精工智能」展开合作。历时8个月,通过构建统一的企业智能制造信息系统并实现与ERP上下游系统集成,建立敏捷、稳定的精益制造信息化平台,对物料质量、仓储、人员等有效的管理,及时获得质量、仓储、人员等各环节的运行信息及异常,实现信息互通、高效仓储、质量全过程管控和追溯等,打造高效协同、敏捷响应、快速追溯、高品质的数字化管理体系,实现伟邦科技核心业务的精益化与数字化。
场景:用户有多个工序烧录不同的程序,大多在DIP的测试位和装配的组装位,现场有线长找工艺或研发要程序后烧录,如果程序出问题,无法追溯用的是哪个程序。
方案:
工艺:拿到程序后,先进行上传,并且绑定工序、料号、工单,确定进行保存。
生产:文件下载界面点击下载,先选择工单号,再选择工序,搜索,会搜索相关的程序。
如果在根据优先级顺序搜索到对应的程序,即停止往下优先层级的搜索,显示结果,一线人员点击下载程序;下载后,显示下载记录,以供追溯
附图:



项目价值展示2:
物料条码化,做到一物一码,作业留痕,精准追溯作业过程
附图:

项目价值展示3:
文字:品质无纸化,节省纸张耗材成本,并且检验完成后自动生成检验报告
附图:





